Chainlinkは21日、Franklin Templeton、Swift、Euroclearなどの金融機関と提携し、企業データを単一のブロックチェーンに集約するAIイニシアティブを発表しました。このイニシアティブは「ゴールデンレコード」の作成を目指しています。
このブロックチェーンベースの記録は、大量のデータをリアルタイムで検証し統合し、業界全体でのプロセスを合理化しデータの正確性を向上させます。
Chainlinkの金融AI実験
BeInCryptoと共有されたプレスリリースで、Chainlinkは企業財務に焦点を当てた新しいAIイニシアティブを発表しました。同社はFranklin Templeton、Swift、Euroclearなどの主要金融機関と協力し、AIとブロックチェーン技術が金融セクターのデータ管理と運用をどのように改善できるかを研究しています。
関連記事: Chainlink(LINK)とは何か?
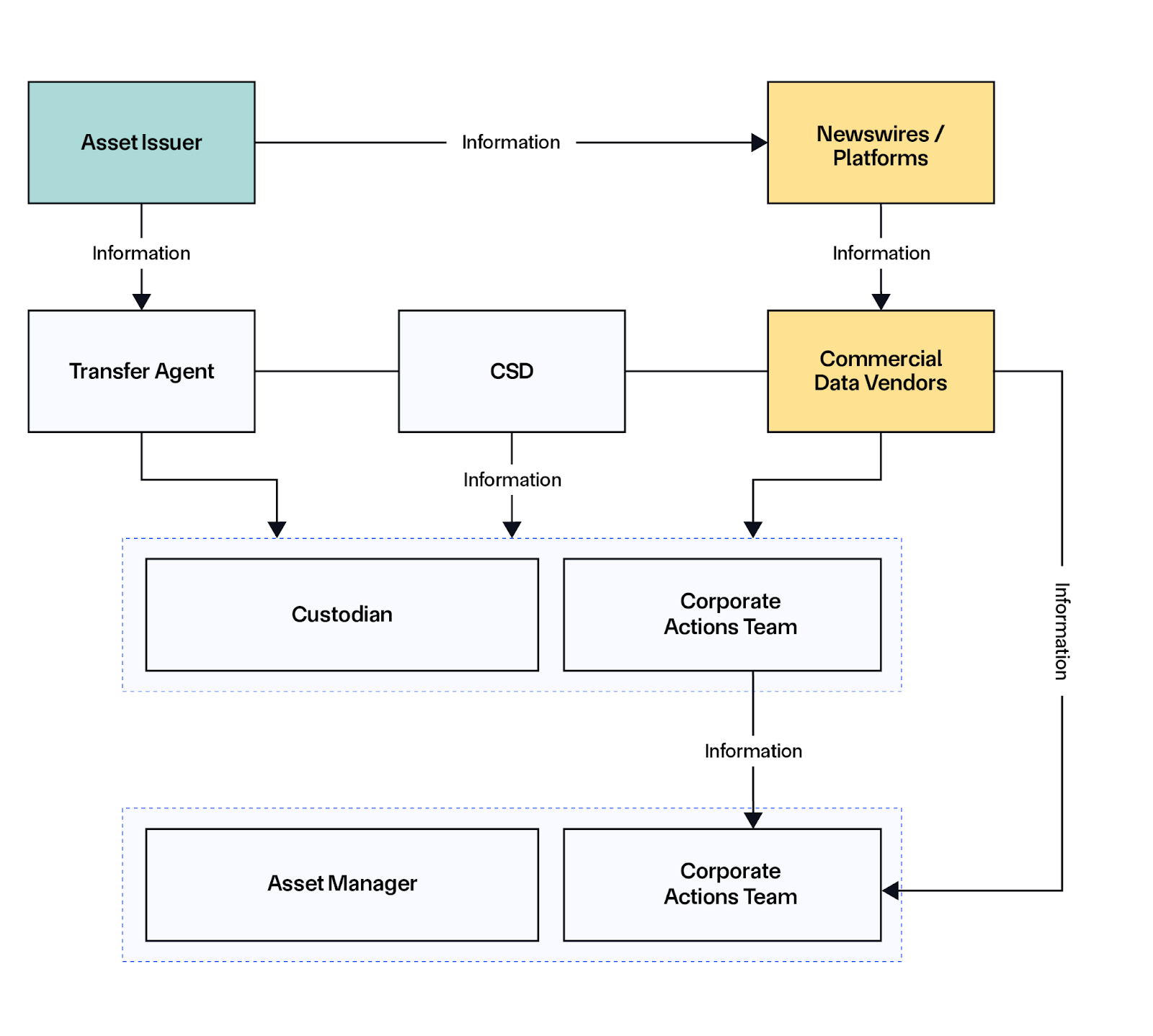
計画は明確です。Chainlinkは、分散型オラクルとAI大言語モデル(LLMs)を使用して、重要な企業行動を特定し収集します。このデータはブロックチェーンに記録され、「相互運用可能な統一ゴールデンレコード」とChainlinkが呼ぶものを作成します。
「AIとオラクルの組み合わせは、企業行動データを非常に信頼性の高い構造化データに変換するための強力なツールです。さまざまなデータを確定的な単一の真実源に変えることは、金融市場が重要でエラーが発生しやすいデータを扱う方法において真に大きな前進です」とChainlinkの共同創設者Sergey Nazarovは述べています。
Nazarovは、この記録が金融セクター全体の個人および機関アクターの効率を大幅に向上させると付け加えました。今年AIには莫大な企業投資が流れ込んでいますので、これらの著名な金融機関が実験に参加するのは理にかなっています。Chainlinkは、いくつかの分野で新たなパートナーシップを結んでいます。
Chainlinkはまた、この「ゴールデンレコード」を作成するアプローチについて詳細な研究を発表しました。これらの企業が解決しようとしている主な問題は、さまざまな形式で非標準化されたチャネルを通じてリリースされる企業行動データの品質の不一致です。Chainlinkのオラクルは、これらの多様なソースから関連情報を迅速にスキャンし収集します。
関連記事: 人工知能(AI)は暗号資産をどのように変革するか?
このデータ収集作業におけるさまざまなオラクルとLLMsは、データを伝達する前に合意に達する必要がある分散ノードで機能します。これにより、誤訳や幻覚によるデータの混乱が防止されます。Chainlinkの業界標準CCIPプロトコルは、この集約されたブロックチェーン記録を相互運用システムを通じて普及させます。
Chainlinkの結果によると、実験は企業データの検証、集約、リアルタイムでの伝送に成功しています。イニシアティブにはまだ公式な名前はありませんが、文書で「統一ゴールデンレコード」という用語が繰り返し言及されています。今後はプロセスの標準化に焦点を当て、より広範な展開の準備に移ります。





